服务热线:
010-57727999
首页
关于我们
公司简介
企业信誉
分公司
招投标业务
招标公告
中标公告
造价咨询
工程监理
主要业绩
业绩
执业范围
人才招聘
联系我们
您的当前位置:
首页
/ / 招标公告
招投标业务
招标公告
中标公告
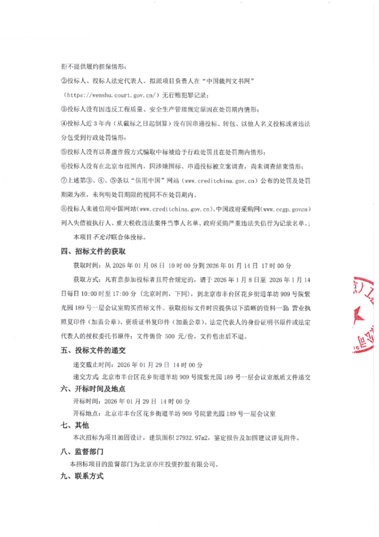
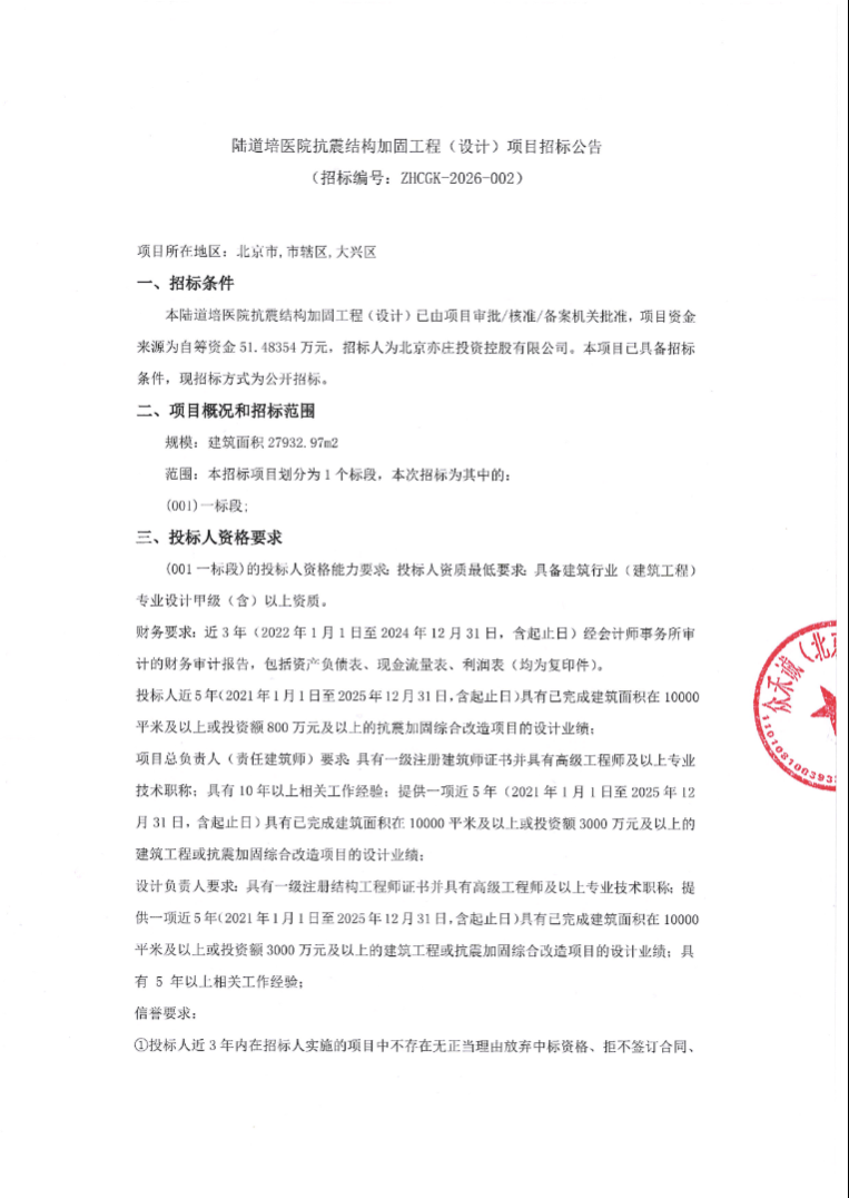
陆道培医院抗震结构加固工程(设计)
2026-01-07
上一篇:丰台区接诉即办工作管理数据分析系统升级改造项目
下一篇:事业支出-北京市昌平区沙河医院人力资源劳务派遣服务项目
首页
关于我们
招投标业务
造价咨询
工程监理
主要业绩
执业范围
人才招聘
联系我们
公司地址:北京市丰台区花乡街道羊坊909号院紫光园189号
联系电话:010-57727999
传 真:
邮 箱:zczx1188@126.com
Copyright © 2024-
众禾诚(北京)工程咨询有限公司 All Rights Reserved.
腾云建站仅向商家提供技术服务
备案号:
京ICP备2024064617号-1
在线客服
客服电话
010-57727999
微信公众号