服务热线:
010-57727999
首页
关于我们
公司简介
企业信誉
分公司
招投标业务
招标公告
中标公告
造价咨询
工程监理
主要业绩
业绩
执业范围
人才招聘
联系我们
您的当前位置:
首页
/ / 招标公告
招投标业务
招标公告
中标公告
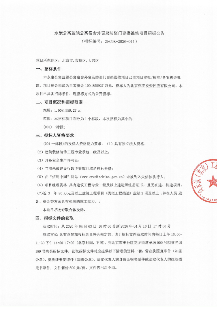
永康公寓蓝领公寓宿舍外窗及防盗门更换维修项目
2026-04-03
上一篇:博大大厦等12个园区空调通风系统清洗及检测(2026年度)
下一篇:生物医药园园区空调系统维修等11项空调类维修项目
首页
关于我们
招投标业务
造价咨询
工程监理
主要业绩
执业范围
人才招聘
联系我们
公司地址:北京市丰台区花乡街道羊坊909号院紫光园189号
联系电话:010-57727999
传 真:
邮 箱:zczx1188@126.com
Copyright © 2024-
众禾诚(北京)工程咨询有限公司 All Rights Reserved.
腾云建站仅向商家提供技术服务
备案号:
京ICP备2024064617号-1
在线客服
客服电话
010-57727999
微信公众号